Modelo: YB-300
Descripción
La cerradura eléctrica de inducción magnética multifunción YB-300 (también llamada «cerradura de ánodo») está diseñada para puertas de vidrio en general, puertas de madera, puertas de metal, etc. Los productos de la compañía son completos, puertas de vidrio sin marco hacia arriba y hacia abajo, puertas de marco estrecho abiertas por dentro y por fuera, etc. Se proporcionan todos los accesorios, y el diseño especial de control fotoeléctrico de temperatura ultrabaja y eficiencia ultrabaja puede hacer que la automatización del control de acceso sea más segura y la cerradura eléctrica más duradera.
Parámetros del producto:
- Tipo de seguridad – Desbloquear automáticamente cuando se apaga
- Tamaño del cuerpo de la cerradura – Longitud 205x ancho 35x espesor 40 (mm)
- Tamaño de tabla corta – Longitud 90x ancho 25x espesor 2 (mm)
- Voltaje de trabajo – 12-24VDC+10% rango
- Corriente de arranque – 12V / 900mA, 24V / 730mA (momento de inicio)
- Corriente de trabajo – 12V / 100mA, 24V / 70mA (completamente bloqueado)
- Bloquear la fuerza del núcleo Pulido de acero inoxidable, soporta 800 kg de presión
- Elegir tipo de puerta – Puerta de madera, puerta de cristal, puerta de metal, puerta cortafuego
- Función de retraso – 0/3/6/9 segundos ajustable
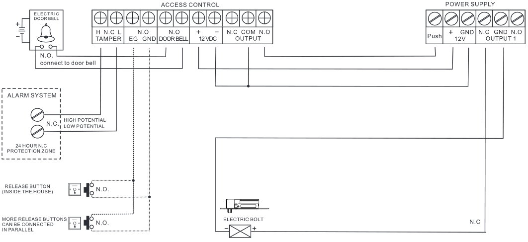
- Salida de señal – Salida de señal de estado de puerta NO, contacto COM
- Bloquee la temperatura de la superficie del cuerpo – Baja temperatura
- Distancia de inducción magnética de espacio de puerta – 8mm
- Usar temperatura ambiente – -10 ~ + 55 ℃ (14 ~ 131F)
- Usar humedad ambiental – 0 ~ 90% de humedad relativa
- Diseño duradero de cerradura eléctrica. – Diseño profesional de material electromagnético, durabilidad de 500,000 veces
- Diseño de material de panel – Aleación de aluminio de alta resistencia, tratamiento de astillado japonés.
- Peso del producto – 0.74kg.
Ventajas del producto:
- Tecnología de control fotoeléctrico, diseño de temperatura ultrabaja paraevitar fallas mecánicas, diseño de consumo de energía ultrabajamás seguro y duradero, más duradero y más respetuoso con el medio ambiente 500,000 veces de durabilidad de bloqueo de encendido.
- Configuración de chip único inteligente de corriente inversa, dispositivo preventivo (MOV) incorporado, tres niveles aplicación actual cuerpo de bloqueo de aleación de aluminio de alta resistencia, especificaciones de producto delengüeta de bloqueo de acero inoxidable, soporte completo, adecuado para todo tipo de configuraciones de retardo de instalación de cerradura de puerta: 0/3/6/9 segundos.
- El rendimiento de protecciónajustablecon configuración inteligente de un solo chip puede evitar daño por fuerza externa, función de protección contra sobretensiones incorporada, protección contra sobrecarga,función de protección contrasobrecarga de corriente doble.
- El contacto del botón de salida de apertura de la puerta de acoplamiento óptico incorporado se bloqueará automáticamente si la puerta no se abre en 5 segundos.
- El producto ha pasado la fotoelectricidadcalificadapor laCE de la Unión Europea y la certificación MA de Chinadesarrollada por Yilin Electronics El control de la cerradura de embutir eléctrica del tipo de temperatura ultrabaja es el verdadero significado de la función de temperatura ultrabaja



















Reviews
There are no reviews yet.